寫稿
投稿
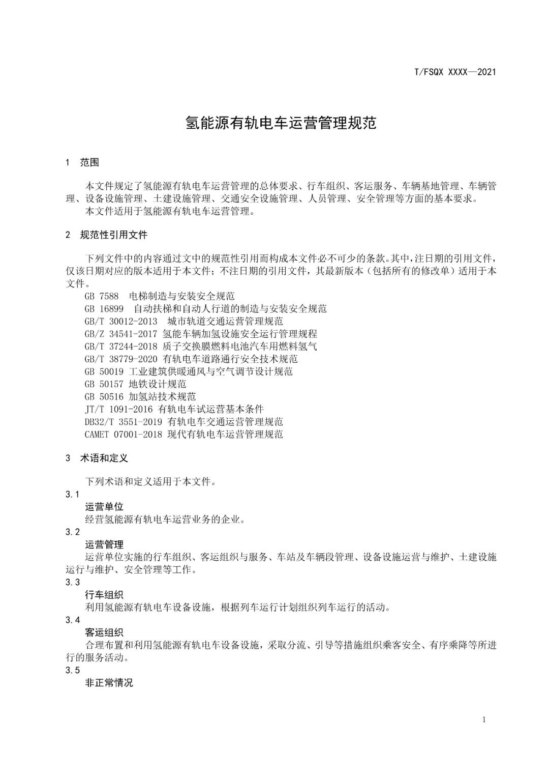
佛山《氫能源有軌電車運營管理規范》(征求意見稿)
作者:官方
來源:互聯網
所屬欄目:智庫
發布時間:2021-12-23 14:11
[ 導讀 ]近日,廣東佛山氫能產業協會發布《氫能源有軌電車運營管理規范》。由佛山市氫能產業協會提出并歸口的《氫能源有軌電車運營管理規...
近日,廣東佛山氫能產業協會發布《氫能源有軌電車運營管理規范》(征求意見稿)。

協會各部門、會員單位:
由佛山市氫能產業協會提出并歸口的《氫能源有軌電車運營管理規范》(計劃編號:FSQX-2021004)團體標準已完成起草工作,現公開征求意見。
請各相關單位查閱本通知附件,填寫《征求意見表》,并于2021年12月27日前將《征求意見表》以電子郵件的形式,反饋至佛山市氫能產業協會秘書處。
佛山市氫能產業協會秘書處聯系方式如下:
聯系人:袁麗 18826308866
郵 箱:FS18826308866@163.COM
附件1:《氫能源有軌電車運營管理規范》征求意見稿;
附件2:《氫能源有軌電車運營管理規范》編制說明;
附件3:《氫能源有軌電車運營管理規范》(征求意見稿)征求意見表;
佛山市氫能產業協會
2021年12月15日




















免責聲明:凡注明來源為“氫啟未來網:xxx(署名)”,除與氫啟未來網簽署內容授權協議的網站外,其他任何網站或者單位未經允許禁止轉載、使用,
違者必究。非本網作品均來自互聯網,轉載目的在于傳遞更多信息,并不代表本網贊同其觀點和對其真實性負責。其他媒體如需轉載,
請與稿件來源方聯系。如有涉及版權問題,可聯系我們直接刪除處理。詳情請點擊下方版權聲明。